
来源:中信建投证券研究亿米网
文|张玉龙 王大林
1、阿里巴巴宣布的“三年3800亿元AI基础设施建设计划”及“2032年全球数据中心能耗提升10倍”的规划,阿里云栖大会强化了国产算力投资的长期逻辑。继续推荐国产算力相关板块。
2、经济逐步修复过程中,我国推动重点行业保持合理增速、稳住工业基本盘的同时,更要注重结构优化与效益提升。电子信息、汽车、电力设备、轻工、钢铁、建材板块方案陆续出台,继续关注反内卷进度。
3、本周稀土价格继续盘整亿米网,外卖补贴回落,继续推荐稀土和互联网板块。
点击小程序查看报告原文
一、本周要点
1、阿里云栖大会:全栈AI体系
2025年9月24日至26日亿米网,阿里云栖大会以“云智一体·碳硅共生”为核心主题在杭州云栖小镇举行,会上阿里巴巴集团CEO吴泳铭宣布阿里云升级全栈AI体系,实现从AI大模型到AI基础设施的技术更新。阿里巴巴宣布的“三年3800亿元AI基础设施建设计划”及“2032年全球数据中心能耗提升10倍”的规划,阿里云栖大会强化了国产算力投资的长期逻辑。继续推荐国产算力相关板块
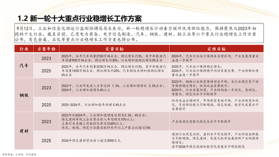
2、新一轮十大重点行业稳增长方案陆续发布
2023年下半年,在国内需求收缩、供给冲击、预期减弱的三重压力下,出台钢铁、有色、石化、化工、建材、机械、汽车、电力设备、轻工、电子信息工程十大行业稳增长方案,稳住工业基本盘,保持合理的增速支撑经济增长
2025年在经济逐步修复过程中,我国推动重点行业保持合理增速、稳住工业基本盘的同时,更要注重结构优化与效益提升。《电子信息制造业2025-2026年稳增长行动方案》《汽车行业稳增长工作方案(2025—2026年)》《电力装备行业稳增长工作方案(2025-2026年)》《轻工业稳增长工作方案(2025—2026年)》《钢铁行业稳增长工作方案(2025-2026年)》《建材行业稳增长工作方案(2025—2026年)》陆续出台,反内卷不断推进
本周稀土价格继续处于整理阶段。氧化镨钕(≥99%Nd2O3 75%)周平均每公斤568.7元,-0.91%;稀土价格指数周平均219.17,环比-0.67%。(2)主要外卖平台补贴价格回落
3、9月24日,数字人民币国际运营中心正式运营,并推出三大业务平台——数字人民币跨境数字支付平台、数字人民币区块链服务平台及数字资产平台
二、行业配置观点:
重点关注:算力、稀土、互联网等板块
反内卷政策及进度不及预期;去产能政策不及预期;经济政策整体推进不及预期;“对等关税”等全球宏观经济运转不确定性加剧的风险。资本市场与宏观经济息息相关,以当前A股市场为例,美国政策变化、海外经济体衰退等因素都可能会影响上市公司海外资产的业务及业绩表现,进而影响上市公司收入和设备更新进度;资本市场流动性风险。资本市场表现与市场流动性高度相关,如果市场流动性出现大幅边际变化,则可能相关上市公司市场定价或走势表现不及投资者预期;地缘冲突扩散。
海量资讯、精准解读,尽在新浪财经APP
责任编辑:何俊熹 亿米网
聚富配资提示:文章来自网络,不代表本站观点。